Verfahrensbegleitung

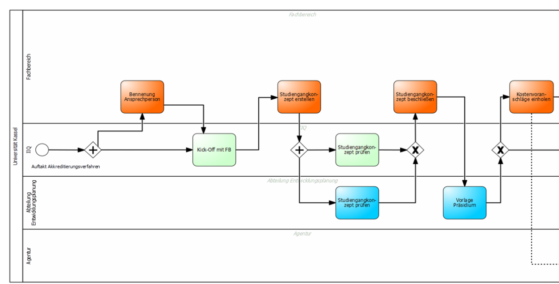
Sobald das Präsidium den Fachbereich mit der Vorbereitung der Akkreditierung beauftragt, muss eine das Verfahren begleitende Agentur ausgewählt werden.
- AAQ Schweizerische Agentur für Akkreditierung und Qualitätssicherung
- ACQUIN Akkreditierungs-, Certifizierungs- und Qualitätssicherungs-Institut
- AHPGS Akkreditierungsagentur für Studiengänge im Bereich Gesundheit und Soziales *
- AKAST Agentur für Qualitätssicherung und Akkreditierung kanonischer Studiengänge *
- AQ Austria Agentur für Qualitätssicherung und Akkreditierung Austria
- AQAS Agentur für Qualitätssicherung durch Akkreditierung von Studiengängen
- ASIIN Akkreditierungsagentur für Studiengänge der Ingenieurwissenschaften,
der Informatik, der Naturwissenschaften und der Mathematik * - evalag Evaluationsagentur Baden-Württemberg
- FIBAA Foundation for International Business Administration Accreditation
- MusiQuE Music Quality Enhancement *
- ZEvA Zentrale Evaluations- und Akkreditierungsagentur Hannover
Die Universität Kassel hat mit den hervorgehobenen Agenturen bereits Verfahren durchgeführt. Einige Agenturen (mit '*' gekennzeichnet) sind auf Studiengängen in bestimmten Sparten spezialisiert, andere sind für die Akkreditierung in allen Studienbereichen geeignet.
Dem Vorgaben des Vergaberechts folgend sind mindestens drei Kostenvoranschläge durch den Fachbereich einzuholen, der in der Regel formlos per Mail erbeten werden kann. Ein Muster für eine Anfrage findet sich als Download unter Muster.
Die Kostenvoranschläge werden im Fachbereich bewertet und eine geeignete Agentur ausgewählt, mit der ein Vertrag geschlossen werden soll. Durch die Bestätigung eines Angebots wird in der Regel durch die ausgewählte Agentur ein Vertrag ausgearbeitet. Diesen Vertrag reicht der Fachbereich bei Abteilung II zur Prüfung ein (akkreditierung[at]uni-kassel[dot]de). Nach der rechtlichen und formalen Prüfung erfolgt die Zeichnung durch den Kanzler.

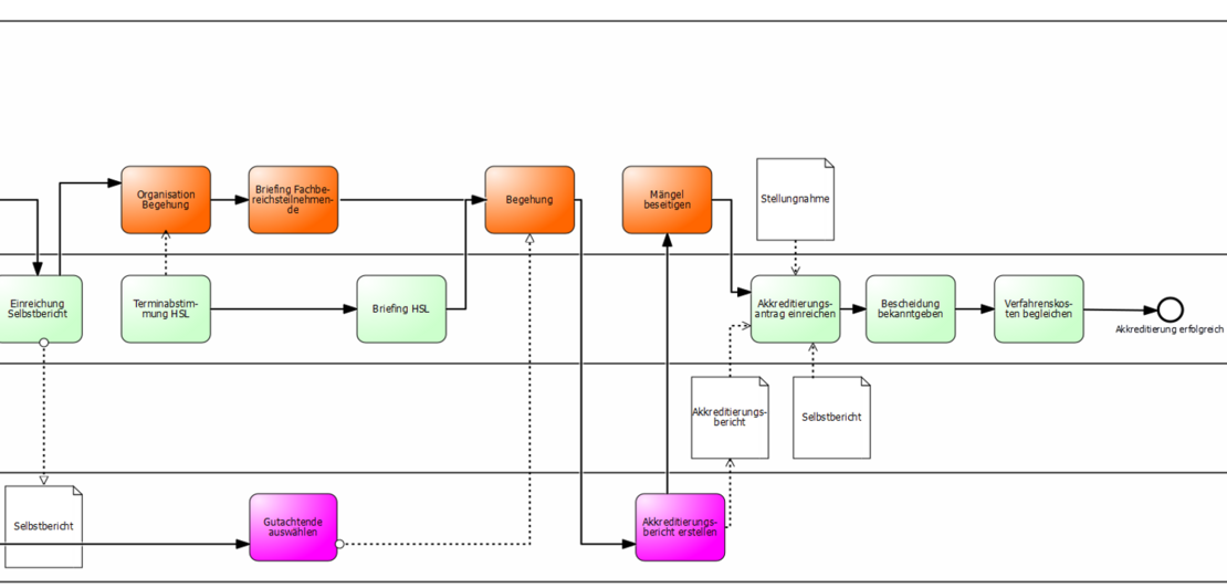
Nach dem Abschluss des Vertrages steht die Erstellung des Selbstberichtes auf dem Plan. Jede Agentur stellt für die Begutachtung ein eigenes Muster für den Selbstbericht zur Verfügung. Im Grunde folgen aber die erhobenen Angaben dem Raster des Akkreditierungsrates. Diese sind in zwei Kategorien aufgeteilt, die Formalenkriterien und die fachlich-inhaltlichen Kriterien. Eine Grundstruktur ist im Downloadbereich zu finden.
Viele der abgefragten Kriterien sind bereits im Studiengangkonzept beantwortet worden. Diese Antworten können zu Erstellungung des Selbstberichtes herangezogen werden.

Nach einer Vorprüfung des Selbstberichtes durch die Abteilung II (akkreditierung[at]uni-kassel[dot]de) werden der Selbstbericht und die Anlagen bei der Agentur eingereicht. Diese prüft die Unterlagen ihrerseits und stellt die Gruppe der Gutachtenden zusammen. Anhand der eingereichten Unterlagen bereiten sich die Gutachtenden auf die Vor-Ort-Begutachtung vor. Bei der Begutachtung finden mehrere Gesprächsrunden statt, die in je nach Agentur unterschiedlicher Reihung erfolgen. Ein Gespräch mit der Hochschulleitung (ggf. unter Beteiligung der Fachbereichsleitung), ein Gespräch mit Studiengangverantwortlichen/Lehrenden und ein Gespräch mit Studierenden. Nach einer internen Beratung der Guachtenden finden zum Abschluss der Begutachtung ein Feedbackgespräch statt, in dem eine erste Einschätzung der zur Akkreditierung stehenden Studienprogramme gegeben wird.
Der Fachbereich stellt für die Begutachtung die Räumlichkeiten sowie ein Catering zur Verfügung. Weitere Hinweise zur Durchführung der Vor-Ort-Begutachtung sind im Download-Bereich zu finden.
Nach der Begutachtung erstellt die Agentur einen Gutachtenentwurf. Darin enthaltene sachliche Fehler können für eine Korrektur angemerkt werden. Nach Finalisierung des Gutachtens stellt die Abteilung II den formalen Akkreditierungsantrag beim Akkreditierungsrat. Dazu werden der Selbstbericht samt Anlagen, das Gutachten und ggf. eine Stellungnahme des Fachbereichs oder der Universität im digitalen Antragssystem hochgeladen. Mit erfolgter Antragstellung im System wird automatisch eine Verlängerung der Akkreditierungslaufzeit bis zum Abschluss des Verwaltungsverfahrens ausgesprochen.
Nach Beratung des Antrags in einer Sitzung des Akkreditierungsrat (Termine) werden im Antragssystem Bescheide und Beschlüsse bekannt gegeben, die Ihnen durch die Abteilung II unverzüglich bekanntgemacht werden.
Erteilte Auflagen müssen in der Regel in einem Jahr nach Bescheidung als umgesetzt angezeigt werden. Die Anzeige erfolgt über das elektronische Antragssystem und wird durch die Abteilung II gesteuert.